• 网站首页
  • 关于我们
  • 新闻动态
  • 产品信息
  • 企业文化
  • 投资者关系
  • 人力资源
  • 联系我们
  • 公司新闻
  • 行业动态
产品导航
  • ·心脑血管类
  • ·妇科药品
  • ·清热解毒类
  • ·抗病毒药品
  • ·呼吸系统用药
  • ·消化系统用药
  • ·儿科药品
  • ·骨科药品
  • ·滋补类中成药
联系方式
 中健康桥医药集团股份有限公司
 
 电子邮箱:zjkqjt@126.com
 
 
 
心脑血管类
您现在的位置: 首页 >> 心脑血管类

盐酸阿罗洛尔片


名称:盐酸阿罗洛尔片

描述:

产品特点:双效降压,心稳心安
四效合一,心脑获益
第三代β受体阻滞剂
▶ 医保乙类
▶  多部指南共识推荐、高血压和原发性震颤治疗一线药物
▶  均衡阻断α、β受体,协同降压
▶  改善肾及脑部血流灌注,保护心、脑、肾等靶器官
▶  不影响糖脂代谢、更适合中青年高血压患者
▶  半衰期长、24小时平稳降压
 
药品名称】
通用名称:盐酸阿罗洛尔片
英文名称:Arotinolol Hydrochloride Tablets
汉语拼音:Yansuan Aluoluo’er Pian
【成   份】
本品主要成份为盐酸阿罗洛尔。
化学名称:(±)-5-[2-[(3-叔丁胺-2-羟丙基)硫]-4-噻唑基]-2-氨基甲酰 基噻吩盐酸盐
化学结构式:
 
 
分子式:C15H21N3O2S3 ·HCl
分子量:408.00
辅料:乳糖(一水合物) 、玉米淀粉、羟丙甲纤维素(LV)、羧甲纤维素钙、 硬脂酸镁、蔗糖、滑石粉、硫酸钙、阿拉伯胶、日落黄铝色淀、巴西棕榈蜡。
【性   状】
本品为淡橙黄色糖衣片。
【适应症】
原发性高血压(轻度-中度)
心绞痛
心动过速性心律失常
原发性震颤
【规   格】
10mg
【用法用量】
原发性高血压(轻度-中度)、心绞痛、心动过速性心律失常:
通常成人应用盐酸阿罗洛尔的剂量为每次10mg,每日二次口服。根据 病人年龄、症状等适当增减剂量,疗效不充分时,可增至每日30mg。  原发性震颤:
通常成人应用盐酸阿罗洛尔从每日10mg开始给药。疗效不充分时,可 按照每次10mg,每日二次的维持量口服。根据病人年龄、症状等适当 增减,但不得超过1天30mg。
【不良反应】
1. 严重不良反应
心力衰竭、房室传导阻滞、窦房传导阻滞、病窦综合征(<0.1%)、心动过 缓(0.1~<0.5%):定期检查心功能,出现上述症状时,采取减量或停药 等适当处置。
2. 其它不良反应
出现以下不良反应时,应根据需要采取减量或停药等适当处置。
 
※1出现这类异常症状时,应停药并进行适当处理。                      
※2由于上市后的自主上报或者同类药中的报告而导致频率不详。
【禁   忌】
不得用于下列病人
1. 高度心动过缓(明显窦性心动过缓) 、房室传导阻滞(Ⅱ,Ⅲ度) 、窦房 传导阻滞、病窦综合征的病人[有可能导致上述症状恶化]。
2. 糖尿病酮症、代谢性酸中毒的病人[有可能增强酸中毒对心肌收缩力 的抑制]。
3. 有可能出现支气管哮喘、支气管痉挛的病人[有可能收缩支气管,诱 发支气管哮喘甚至恶化]。
4. 心源性休克的病人[有可能抑制心功能,导致症状恶化]。
5. 肺动脉高压所致右心衰竭的病人[有可能抑制心功能,导致症状恶化]。
6. 充血性心力衰竭的病人[有可能抑制心功能,导致症状恶化]。
7. 未治疗的嗜铬细胞瘤病人[参考“注意事项”中的“与用法用量有关的 注意事项”]。
8. 孕妇或有怀孕可能的妇女[参考“孕妇及哺乳期妇女用药”]。
9. 对本药成分有过敏史的病人。
【注意事项】
1. 慎重给药(对下列病人应慎重给药)
(1) 有充血性心力衰竭可能的病人(充分观察,对联合应用洋地黄制剂 的病人,须慎重给药) [有可能抑制心功能,导致充血性心力衰竭症状 恶化]。
(2) 特发性低血糖症、控制不充分的糖尿病、长期间禁食状态的病人[由 于容易掩盖低血糖的前期症状心动过速等交感神经系统反应,故须 注意血糖值]。
(3) 低血压、心动过缓、房室传导阻滞(Ⅰ度) 病人[有可能导致症状恶化]。
(4) 严重肝功能、肾功能障碍的病人[有可能影响药代动力学]。
(5) 老年患者[参考“老年用药”]。
(6) 外周循环障碍的病人(雷诺氏综合征、间歇性跛行症等) [有可能抑 制末梢血管扩张,导致症状恶化]。
(7) 运动员慎用。 2.重要注意事项
(1) 长期给药时,须定期进行心功能检查(心率、血压、心电图、X光等) 。 尤其在出现心动过缓及低血压时,须减量或停药。必要时使用阿托品。 须注意肝功能、肾功能、血像等。
(2) 有报告指出,正在服用类似化合物(盐酸普萘洛尔) 的心绞痛病人 突然停药时,有的病人出现症状恶化或引起心肌梗塞,故在需要停药时,须缓慢减量,充分观察。
须事先告诫病人:没有医生的指示不要停药。用于心绞痛以外的患者, 例如用于心律失常患者及老年患者时,也须予以同样的注意。
(3) 手术前48小时内不宜给药。
(4) 用于原发性震颤病人时,应充分观察,同其它震颤性疾病进行鉴别 诊断,只能用于确诊为原发性震颤的病人。
(5) 用于原发性震颤病人时,与用于高血压病人相比,多见心动过缓、 眼花、低血压等不良反应,故应充分观察,出现症状时,采取减量或停药等适当处理。
(6) 有可能出现眼花 · 眩晕感症状,应提醒服用本药的病人(尤其在服 用初期) 在驾驶汽车等伴有危险的机械作业中予以注意。
3. 与用法用量有关的注意事项
用于嗜铬细胞瘤病人时,由于可引起血压急剧升高,故不得单独应用 本药。对嗜铬细胞瘤病人,须在应用α受体阻断剂进行初期治疗后,应用本药,并始终联合应用α受体阻断剂。
4. 联合用药注意事项
参考“药物相互作用”。
【孕妇及哺乳期妇女用药】
1.不得用于孕妇或有怀孕可能的妇女[参考“生殖毒性”]。 2.在服药期间应避免授乳[参考“生殖毒性”]。
【儿童用药】
尚未确立本药对早产儿、新生儿、乳儿及婴幼儿的安全性。 【老年用药】
用于老年患者时,应注意下列事项,从小剂量(例如,每次5mg) 开始,边 观察病人状态边慎重给药。                                                       
 1.老年患者一般不宜过度降压(有引起脑血栓等的可能) 。                 
 2.老年患者多见心功能等低下,易引起血压过度下降和心动过缓。      
 3.需停药时,应缓慢减量(参考“重要注意事项”)。

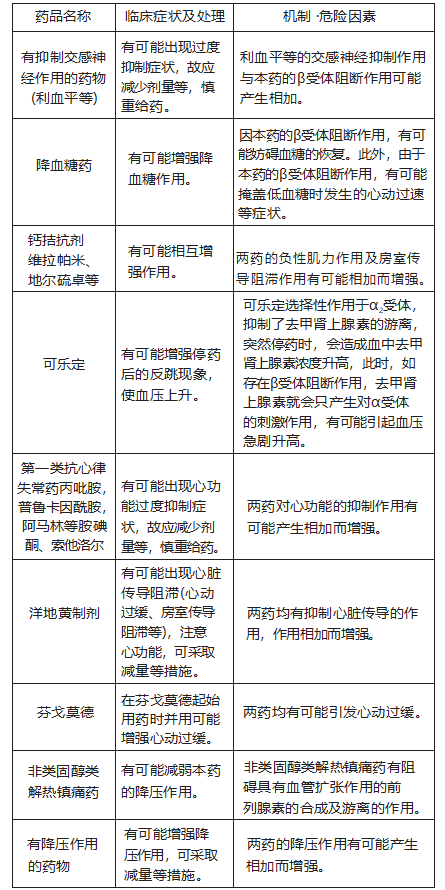
【药物相互作用】
(并用时注意事项)
 
【药物过量】
症状:超量给药有可能产生心动过缓、Ⅲ度房室传导阻滞、心衰、低血 压、支气管痉挛等。
处理:超量给药时,应停药,并根据需要给予洗胃等处理,同时采取以 下措施。
1. 心动过缓、完全房室传导阻滞:给予阿托品、异丙肾上腺素等,或安 装心脏起搏器。
2. 心力衰竭、低血压:给予强心剂、升压药、输液等,或采取其它改善 循环的措施。
3. 支气管痉挛:静脉给予β2受体激动剂或氨茶碱,或采取其它改善呼 吸的措施。
【药理毒理】
1. 药理
(1) α、β受体阻断作用
在以高血压及血压控制良好的病人为对象进行的试验中,证实本药 有α及β受体阻断作用,其作用比值约为1:8。
(2) 降压作用
在自发性高血压大鼠(SHR) 及易发脑卒中大鼠(SHR-SP) 等病态动 物模型所做的动物试验中,证实具有明显降低血压的作用; 并在 SHR-SP试验中,证实本药具有抑制高血压所致心、肾等血管病变的 作用。本药通过适宜的α受体阻断作用,在不使末梢血管阻力升高的 情况下,通过β受体阻断作用产生降压效果。
(3) 抗心绞痛作用
通过β受体阻断作用抑制亢进的心功能、减少心肌耗氧量、纠正心肌 的氧气供需不均状态。另外,在应用心绞痛模型动物(狗) 的试验中, 证实α受体阻断作用有减少冠状动脉阻力的趋势。
(4) 抗心律失常作用
在三氯甲烷诱发心律失常(小鼠) 及三氯甲烷- 肾上腺素诱发心律失 常(狗) 的试验中,证实具有抗心律失常作用。
(5) 抗震颤作用
在氧代1,4-二吡咯烷-2-丁炔诱发震颤(小鼠) 、TRH诱发震颤(小鼠)  及MPTP诱发震颤(猴) 的试验中,证实具有抗震颤作用。
本药的抗震颤作用为骨骼肌β2受体阻断作用,其作用为末梢性。 (6) 其它药效动力学
在大鼠、家兔的试验中,未发现有内在拟交感活性及膜稳定作用。
2. 毒理
(1) 急性毒性
 
(2) 慢性毒性
对SD类大鼠按照5,20,80,320mg /kg /天,对小猎狗按照20,50, 125mg/kg/天的剂量分别连续口服给药6个月后,大鼠出现眼睑下垂、 后肢肿胀、心脏重量增加等变化,小猎狗出现潮红、心率减慢等变化。 这类变化均起因于主药理作用,停药后可恢复,是可逆性变化。
(3) 生殖毒性
① 妊娠前、妊娠初期给药试验
对Wister类大鼠(雌雄) 的生殖功能没有影响,未发现对胚胎、幼仔有致 死作用及致畸作用,不影响胎仔发育和器官形成。
② 器官形成期给药试验
对Wister类大鼠给药剂量为100mg/kg(临床剂量的约250倍) 以上时 出现肾盂扩大,250mg/kg(临床剂量的约600倍) 时视神经缺损的自然 发生频度增大,但在小鼠及家兔的试验中未见影响。
③ 围产期、授乳期给药试验
对Wister类大鼠大剂量给药时,发现影响幼仔发育。与此相关,幼仔(雄 性) 的交配能力降低,但母乳哺育试验结果表明,是由于母体的继发性 生后发育迟缓所致。
(4) 其它毒性
未见抗原性(小鼠、豚鼠、家兔) 、致突变性(微生物) 及致癌性(小鼠、大 鼠)。
【药代动力学】
健康成人一次口服10mg后, 吸收迅速, 约2小时后达到最高血中浓度( 117ng/mL),其血中浓度半衰期约10小时。本药口服吸收较完全,服药 后24小时的AUC值为0.71μg · hr/mL。本药在肝脏无首过效应。血浆 蛋白结合率为91%。连续给药时,无蓄积性。本药在肝脏中分布浓度最 高,其次为肾脏、肺组织。本药经肝、肾代谢,在血中及尿中的活性代谢 产物为氨基甲酰基水解物,其血中浓度为本药在血中浓度的1/5,其尿 中排泄率为3-5%。在尿中测定到了微量的另2种无活性代谢产物,其 尿中排泄率约为0.3-0.5%。本药主要经肠道排泄(大鼠粪中排泄率为
84%),在尿中原型排泄率为4-6%。
【贮   藏】密封,室温保存。
【包   装】聚氯乙烯固体药用硬片及药用铝箔包装,10片/板,1板/盒;10片 /板,2板/盒;10片/板,3板/盒。
【有效期】24个月
【执行标准】国家药品监督管理局药品注册标准YBH25222024 【批准文号】国药准字H20249258
【上市许可持有人】
名      称:山东中健康桥制药有限公司
注册地址:山东省临沂市经济技术开发区华夏路92号
邮政编码:276024
电话和传真号码:0539-7283866;0539-7282703
网      址:http://www.zhongjiankangqiao.com
【生产企业】
企业名称:山东中健康桥制药有限公司
生产地址:临沂经济技术开发区华夏路92号
邮政编码:276024
电话和传真号码:0539-7283866;0539-7282703
网      址:http://www.zhongjiankangqiao.com

上一条:马来酸依那普利口服溶液
下一条:通心舒胶囊

版权所有:中健康桥医药集团股份有限公司     技术支持:临沂三人行网络    鲁ICP备19020144号-1
中健康桥
互联网药品信息服务资格证编号:(鲁)-非经营性-2019-0115   本站基于三人行网络CMS管理系统平台开发